欢迎您访问贵州自考网!  今天是
当前位置: 网站首页 > 历年真题 >

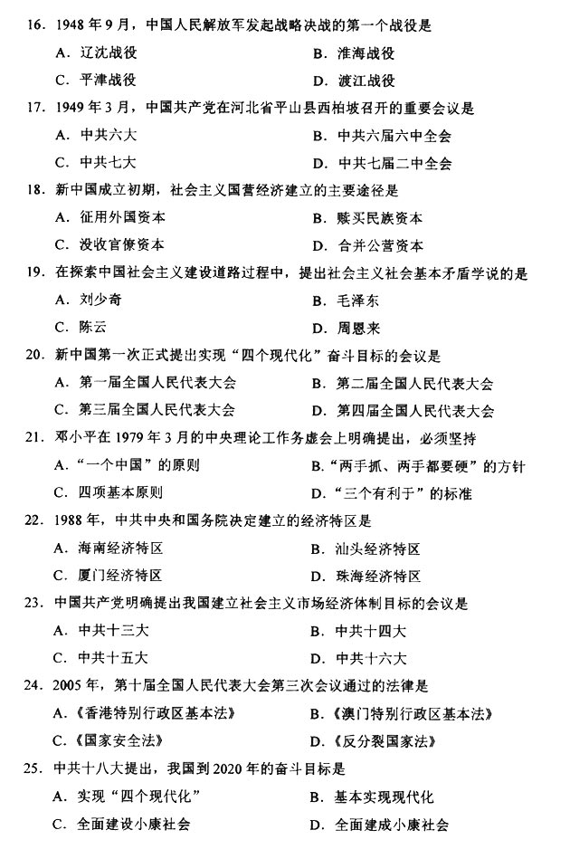
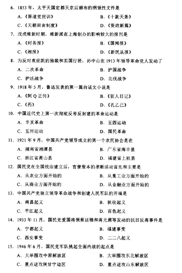
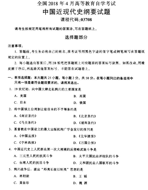
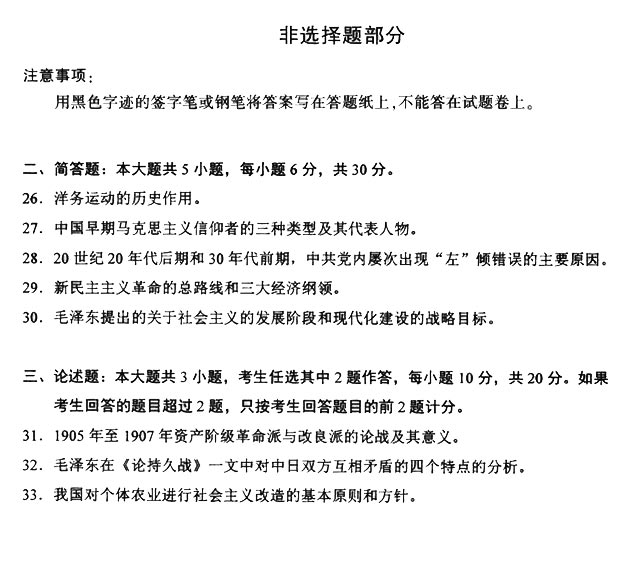
2018年4月全国高等教育自考《中国近现代史纲要》试题

2018-07-02 10:58来源:未知
 
自考试题练习既能检测出考生的学习效果,也能查漏补缺,避免知识盲点。经常试题练习,自考考出好成绩。
2018年4月全国高等教育自考《中国近现代史纲要》试题,由贵州自考网整理。更多自考试题练习,请自考学生关注贵州自考网。
试题练习:2018年4月全国高等教育自考《中国近现代史纲要》试题







2018年4月全国高等教育自考《中国近现代史纲要》试题真题试卷已结束。
 
上一篇:2018年4月全国高等教育自考《思想道德修养与法律基础》试题

下一篇:2018年4月全国高等教育自考《马克思主义基本原理概论》试题